šŸ” Home
šŸ’” Work
šŸ˜Ž About Sourav
šŸ“¬ Contact
šŸ” Home
šŸ’” Work
šŸ˜Ž About Sourav
šŸ“¬ Contact
Sourav Behera

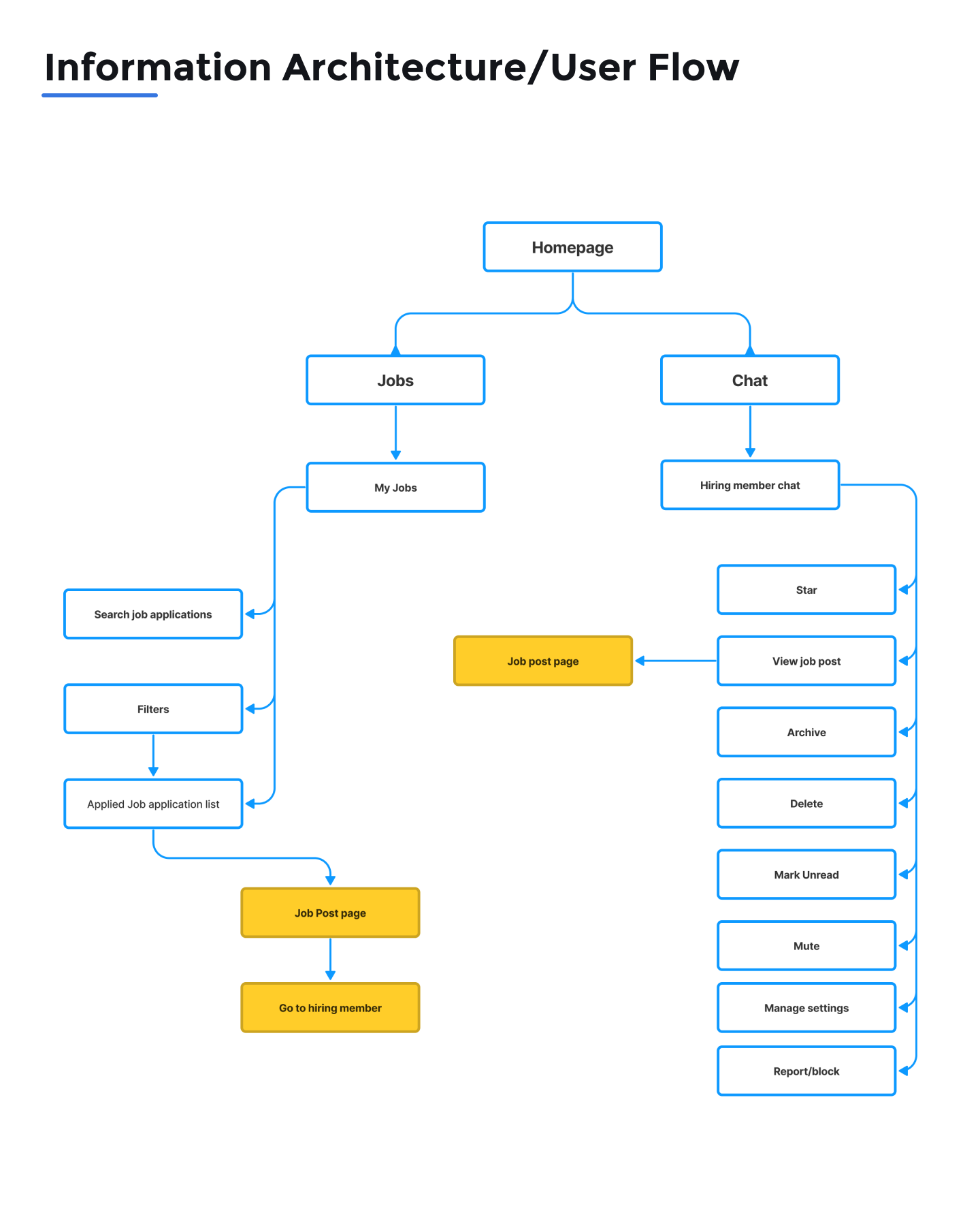
LinkedIn Job Application Status - UX Case Study

You may also like

Tripybud (UX Case Study)
2024
WebW - A next generation money wallet
2022
Indoor Plant Booking App UI
2020
Coffee Ordering App UI Design
2020
Brewery Webiste UI design
2020
Klipit App Design Revamp (UX Case Study)
2024
CareerGuide.com - Discover your true potential
2022
Nbyula User Interface Redesign
2022
Amadeus Dashboard Revamp (UX Case Study)
2024
Stay Home. Stay Safe
2020
↑Back to Top
Ā© 2024 Portfolio šŸ”ø Let's Chat